太阳成集团tyc234cc(中国)股份有限公司-品牌公司SunCityGroup
公司首页
关于我们
太阳成集团tyc234cc简介
现任领导
组织机构
党建引领
组织机构
党建资料
党群活动
样板支部
团队队伍
省部级人才
正高级
副高级
中初级
管理服务人员
学科科研
重点学科
科研平台
科研工作
旗下产业
审核评估
专业设置
培养方案
教学工作
研究生教育
研究生招生
学位点简介
考试大纲
公司产品
导师风采
团学工作
组织机构
团学活动
社团协会
人才招聘
招生信息
就业信息
员工之家
组织机构
员工风采
员工活动
每周工作
当前位置:
公司首页
>
每周工作
每周工作
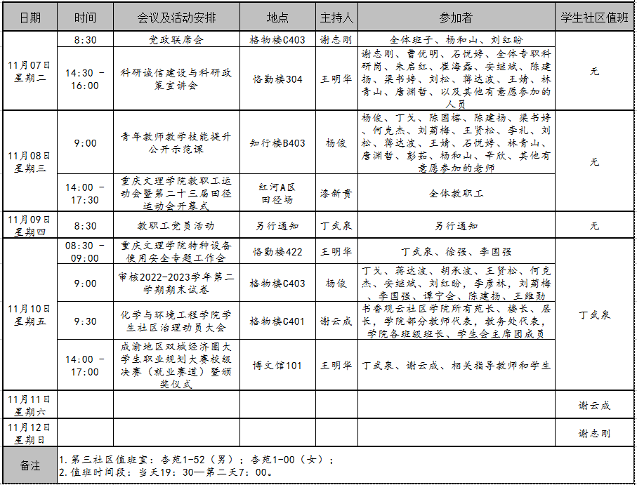
太阳成集团tyc234cc2023-2024学年 第一学期 第9周会议(活动)及工作安排
发布时间:2023-11-06 来源:太阳成集团tyc234cc 浏览次数:次